开云官网登录入口 开云app官网入口

开云官网登录入口 开云app官网入口

202510月03日

开云体育算计涉诉金额3537.97万元-开云官网登录入口 开云app官网入口

发布日期:2025-10-03 20:59    点击次数:146

  炒股就看金麒麟分析师研报,泰斗,专科,实时,全面,助您挖掘后劲主题契机!

  起首:中国基金报

  见习记者 夏天

  因一笔3100万元傍边的拖欠货款,明志科技(证券代码:688355)将ST云动(维权)(证券代码:000903)告上法庭。

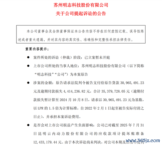
  8月5日晚间,明志科技公告称,公司就昆明云内能源股份有限公司(即ST云动)拖欠货款3096.55万元及过期付款损失441.42万元拿告状讼,算计涉诉金额3537.97万元。

  凭证公告,该案件现在处于已立案暂未开庭阶段。

  明志科技示意,公司已对收尾2025年7月31日ST云动的应收款项计提坏账准备1243.32万元,案件尚未开庭,对公司利润影响存在不笃定性。

  ST云动被指拖欠3096.55万元货款

  公告闪现,这次诉讼的导火索为ST云动拖欠明志科技3096.55万元货款。

  明志科技称,自2005岁首始,为解救ST云动的D系列发动机铝合金缸盖斥地,其付出了恒久和阴私的戮力。2016年12月28日,两边订立了《云内能源-苏州明志恒久计策框架条约》《D19TCI-EU5缸盖毛坯和4D25缸盖毛坯供货框架条约》(以下统称为“条约”)。条约订立后,明志科技依约完成了D19TCI-EU5缸盖毛坯和4D25缸盖毛坯的保供委派任务,保证了ST云动D系列发动机的市集发展需求,实践了条约商定的一都义务。然时于当天,ST云动仍结欠原告货款3096.55万元未支付。

  “公司屡次与被告一样返璧拖欠货款事宜,均未获得有用科罚,甚至公司资金被占用,被告的行径已严重侵害公司的正当权力。为羡慕公司正当权力,公司依据关系法律轨则向法院拿告状讼。”明志科技示意。

  明志科技苦求昆明市官渡区东谈主民法院判令ST云动支付货款3096.55万元及过期付款损失441.42万元,算计3537.97万元(过期付款损失暂算计打算至2024年10月8日,苦求以3096.55万元为基数,以LPR的1.5倍为算计打算尺度,自2022年2月1日起至被告骨子付清之日止),并承担本案诉讼用度。

  收尾记者发稿,ST云动尚未对上述诉官司项发布公告或证实。

  拖欠货款额占明志科技2024年净利近50%

  明志科技专注于砂型锻造界限,以高端制芯装备和高品性铸品为两伟业务,为客户提供高效智能制芯装备、铸件居品的研发与制造。

  2024年,明志科技罢了营收6.31亿元,同比增长18.37%;罢了归母净利润6634万元,同比增长352.42%。

  据此算计打算,ST云动拖欠的3096.55万元货款,约占明志科技2024年归母净利润的47%。

  另一边,3096.55万元的资金总数对ST云动而言,亦然一笔不小的开支。

  资料闪现,云内能源自1999年树立以来,一班师力于于柴油机的研发、分娩与销售。2017年公司完成刊行股份及支付现款购买铭特科技100%股权财富事项后,公司主商业务变为柴油机的研发、分娩与销售,电子、通信、算计打算机软硬件等智能化居品的分娩、销售及本领工作、商议等。2021年公司新增了汽油机的研发、分娩与销售业务。

  因公司袒露的2021年度讲解、2022年度讲解存在造作纪录,凭证《深圳证券交往所股票上市国法》第9.8.1条文定,云内能源股票自2025年7月10日开市起被实行其他风险警示,即变身为ST云动。

  2022年至2024年,ST云动功绩已贯穿3年亏空,归母净利润永诀为-13.22亿元、-12.92亿元、-12.17亿元。

  凭证2024年年报,ST云动濒临较大的短期偿债压力。收尾2024年年末,公司货币资金余额为19.02亿元,但短期借款达44.50亿元。

  7月13日,ST云动发布2025年半年度功绩预报,瞻望上半年亏空1亿元至1.5亿元。公司示意,为应酬市集变化并提高市集份额,公司优化蜿蜒了与主要客户的居品结算花样和结算周期,受此影响,讲解期内公司发动机居品平均销售单价有所下调,导致公司商业收入和单台发动机毛利率同比下滑,在此配景下,公司当期运筹帷幄利润未能笼罩期间用度,瞻望合座亏空较上年同时有所增多。

  8月5日,明志科技高涨0.71%,报收于19.74元/股,总市值为24.47亿元。ST云动高涨0.65%,报收于3.10元/股,总市值为59.98亿元。

海量资讯、精确解读,尽在新浪财经APP

职守裁剪:杨红卜 开云体育