

【导读】明志科技就ST云动(维权)拖欠货款3096.55万元及过期付款损失441.42万元拿告状讼
因一笔3100万元掌握的拖欠货款,明志科技将ST云动(证券代码:000903)告上法庭。
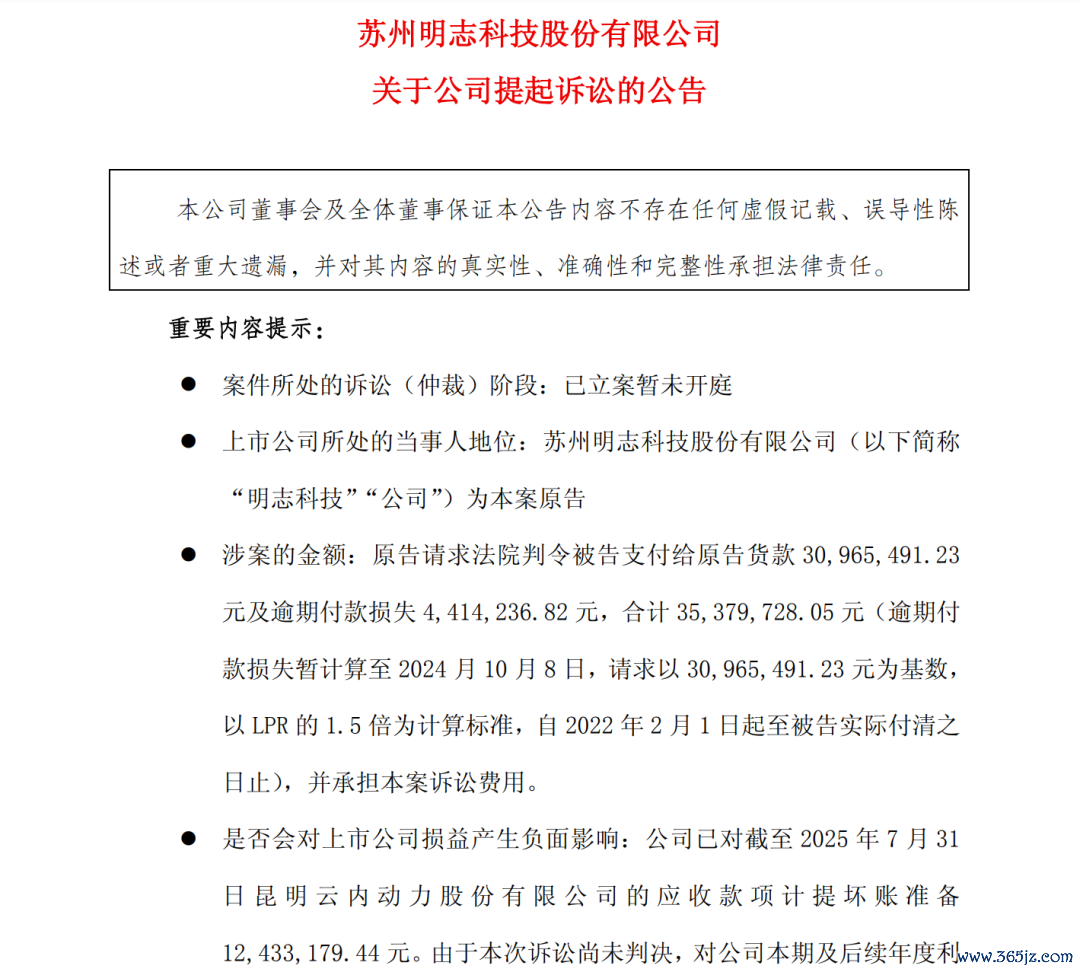
8月5日开云体育晚间,明志科技公告称,公司就昆明云内能源股份有限公司(即ST云动)拖欠货款3096.55万元及过期付款损失441.42万元拿告状讼,所有涉诉金额3537.97万元。

凭据公告,该案件现在处于已立案暂未开庭阶段。
明志科技示意,公司已对截止2025年7月31日ST云动的应收款项计提坏账准备1243.32万元,案件尚未开庭,对公司利润影响存在不细目性。
ST云动被指拖欠3096.55万元货款
公告深切,这次诉讼的导火索为ST云动拖欠明志科技3096.55万元货款。
明志科技称,自2005年驱动,为缓助ST云动的D系列发动机铝合金缸盖开采,其付出了始终和沉重的死力。2016年12月28日,两边刚烈了《云内能源-苏州明志始终计谋框架公约》《D19TCI-EU5缸盖毛坯和4D25缸盖毛坯供货框架公约》(以下统称为“公约”)。公约刚烈后,明志科技依约完成了D19TCI-EU5缸盖毛坯和4D25缸盖毛坯的保供委派任务,保证了ST云动D系列发动机的市集发展需求,执行了公约商定的一举义务。然时于本日,ST云动仍结欠原告货款3096.55万元未支付。
“公司屡次与被告换取退回拖欠货款事宜,均未取得灵验治理,甚至公司资金被占用,被告的看成已严重侵害公司的正当权利。为珍摄公司正当权利,公司依据关系法律规章向法院拿告状讼。”明志科技示意。
明志科技肯求昆明市官渡区东说念主民法院判令ST云动支付货款3096.55万元及过期付款损失441.42万元,所有3537.97万元(过期付款损失暂预料打算至2024年10月8日,肯求以3096.55万元为基数,以LPR的1.5倍为预料打算顺序,自2022年2月1日起至被告实质付清之日止),并承担本案诉讼用度。
截止记者发稿,ST云动尚未对上述诉官司项发布公告或阐扬。
拖欠货款额占明志科技2024年净利近50%
明志科技专注于砂型锻造规模,以高端制芯装备和高品性铸品为两伟业务,为客户提供高效智能制芯装备、铸件家具的研发与制造。
2024年,明志科技收场营收6.31亿元,同比增长18.37%;收场归母净利润6634万元,同比增长352.42%。
据此预料打算,ST云动拖欠的3096.55万元货款,约占明志科技2024年归母净利润的47%。
另一边,3096.55万元的资金总数对ST云动而言,亦然一笔不小的开支。
贵寓深切,云内能源自1999年修复以来,一直戮力于柴油机的研发、坐褥与销售。2017年公司完成刊行股份及支付现款购买铭特科技100%股权钞票事项后,公司主生意务变为柴油机的研发、坐褥与销售,电子、通信、预料打算机软硬件等智能化家具的坐褥、销售及工夫做事、相关等。2021年公司新增了汽油机的研发、坐褥与销售业务。
因公司流露的2021年度陈说、2022年度陈说存在诞妄纪录,凭据《深圳证券往复所股票上市规章》第9.8.1条文章,云内能源股票自2025年7月10日开市起被执行其他风险警示,即变身为ST云动。
2022年至2024年,ST云动功绩已流畅3年亏本,归母净利润诀别为-13.22亿元、-12.92亿元、-12.17亿元。
凭据2024年年报,ST云动面对较大的短期偿债压力。截止2024年年末,公司货币资金余额为19.02亿元,但短期借款达44.50亿元。
7月13日,ST云动发布2025年半年度功绩预报,瞻望上半年亏本1亿元至1.5亿元。公司示意,为应答市集变化并晋升市集份额,公司优化辗转了与主要客户的家具结算形状和结算周期,受此影响,陈说期内公司发动机家具平均销售单价有所下调,导致公司生意收入和单台发动机毛利率同比下滑,在此布景下,公司当期预料打算利润未能袒护时刻用度,瞻望举座亏本较上年同时有所增多。
8月5日,明志科技高潮0.71%,报收于19.74元/股,总市值为24.47亿元。ST云动高潮0.65%,报收于3.10元/股,总市值为59.98亿元。

(著作开端:中国基金报)
海量资讯、精确解读,尽在新浪财经APP
